

Схемы электропроводки для автомобилей Volvo (XC90, XC60, S90, S90L, V90, V90CC, S60, V60, V60CC) Схемы электропроводки для автомобилей Volvo (XC90, XC60, S90, S90L, V90, V90CC, S60, V60, V60CC)
Схемы электропроводки для автомобилей Volvo (XC90, XC60, S90, S90L, V90, V90CC, S60, V60, V60CC)
Схемы электропроводки для автомобилей Volvo (XC90, XC60, S90, S90L, V90, V90CC, S60, V60, V60CC)
Схемы электропроводки для автомобилей Volvo (XC90, XC60, S90, S90L, V90, V90CC, S60, V60, V60CC)
Screenshots


Схемы электропроводки для автомобилей Volvo (XC90, XC60, S90, S90L, V90, V90CC, S60, V60, V60CC)
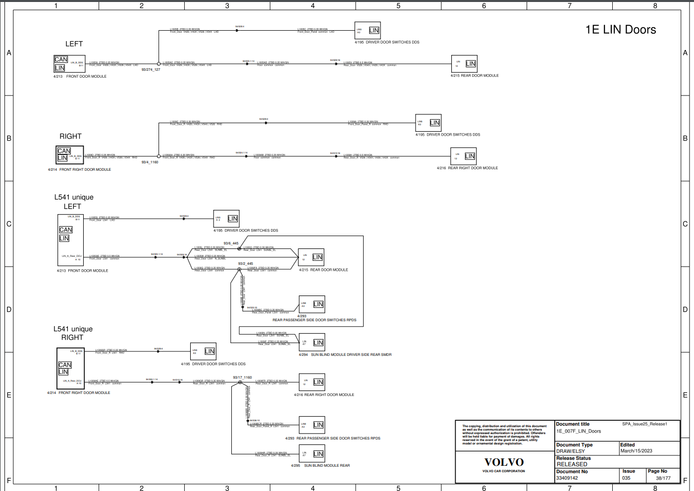
Схемы электропроводки для автомобилей Volvo, включая модели XC90, XC60, S90, S90L, V90, V90CC, S60, V60 и V60CC, представляют собой подробные диаграммы, которые содержат информацию о подключении всех ключевых электрических компонентов и систем автомобиля. Эти схемы являются незаменимыми инструментами для диагностики, обслуживания и ремонта электрической системы автомобилей Volvo, а также для установки дополнительных аксессуаров.
Данный документ включает в себя схемы для разных поколений и комплектаций моделей, учитывая особенности каждого автомобиля, такие как дополнительное оборудование и опции, доступные для различных версий. Схемы охватывают следующие ключевые области:
- Электрические соединения и компоненты
- Расположение проводов и соединителей
- Информация о системах безопасности, освещения, управления климатом и других компонентах
- Подключения для дополнительных аксессуаров и модификаций
С помощью этих схем можно легко диагностировать и устранять неисправности, а также безопасно выполнять электромонтажные работы. Они полезны как для профессиональных механиков и электриков, так и для владельцев автомобилей Volvo, которые занимаются самостоятельным обслуживанием или улучшением своего автомобиля.
Схемы электропроводки доступны для следующих моделей:
- Volvo XC90
- Volvo XC60
- Volvo S90
- Volvo S90L
- Volvo V90
- Volvo V90 Cross Country (V90CC)
- Volvo S60
- Volvo V60
- Volvo V60 Cross Country (V60CC)
Эти схемы являются необходимым инструментом для всех, кто работает с электросистемами автомобилей Volvo, обеспечивая точность и эффективность при проведении работ.
Comments